中轻网首页
English
收藏本站
邮件系统
|
行业综合服务平台
|
资产财务管理网
首页
|
简介
|
章程
|
主要领导
|
app优米
|
yo米直播nba
|
YO米直播NBA最新消息
|
分支机构
|
优米app官方下载苹果版
|
景气指数
|
联系方式
您已登录成功!
用户名:
内部办公系统
会员管理系统
人事管理系统
档案管理系统
合同管理系统
党群管理系统
会议会展管理
新闻出版年检
电子邮件系统
信息发布系统
轻工业联合会
>
中轻联通知公告
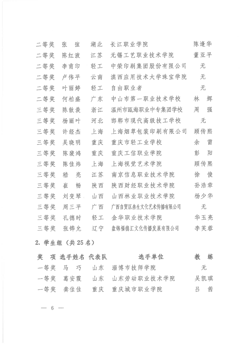
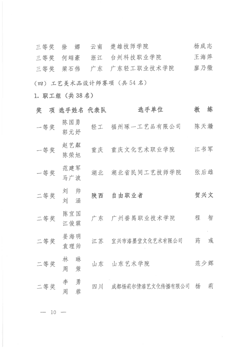
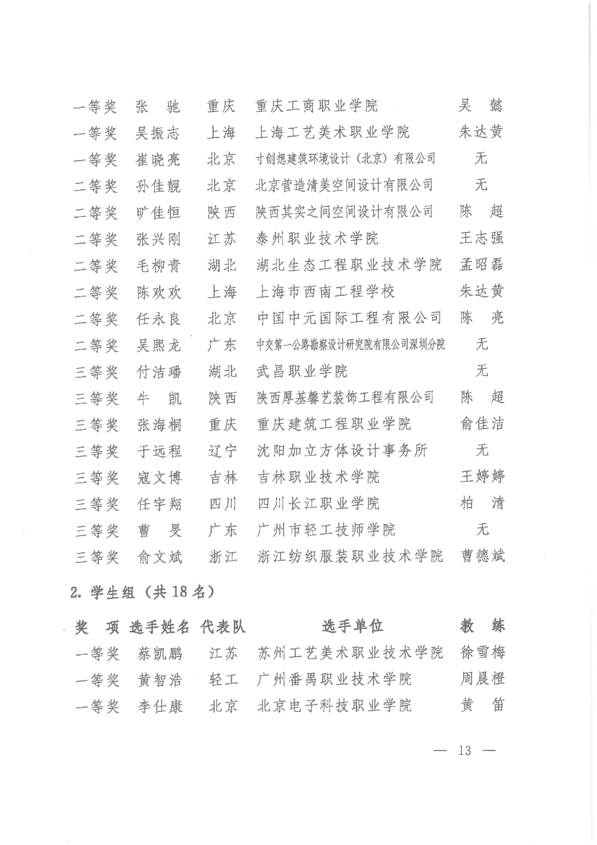
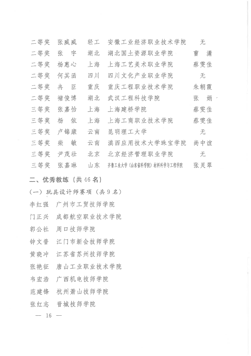
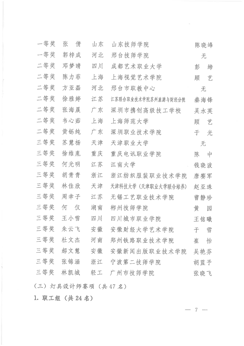
关于公布第二届全国工业设计职业技能大赛决赛获奖名单的通知
2023-04-27 来源:
[打印本稿]
[字号
大
中
小
]
YO米直播足球足协杯
yo米直播赛事
yo米直播足球
YO米直播世界杯
YO米直播体育